This website requires JavaScript.
Explore
Help
Register
Sign In
pk
/
zeek
Watch
1
Star
0
Fork
0
You've already forked zeek
Code
Issues
Pull Requests
Actions
Packages
Projects
Releases
Wiki
Activity
zeek
/
auxil
/
rapidjson
/
doc
/
diagram
/
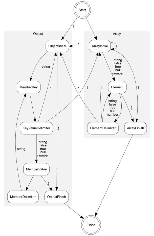
iterative-parser-states-diagram.png
Patrick Kelley
8fd444092b
initial
2025-05-07 15:35:15 -04:00
90 KiB
609x935px
Raw
History